扒一扒锂电池材料行业这个隐形冠军
扒一扒锂电池材料行业这个隐形冠军赶碳号,重构电新产业价值从今天开始,赶碳号继续推出一年一度的“脱水年报”系列文章。在资本市场中,总有极少数公司只想低调赚钱,而不事张扬。比如,有这样一家企业,2025年实现31.72%的毛利率,16.58%的
赶碳号,重构电新产业价值
从今天开始,赶碳号继续推出一年一度的“脱水年报”系列文章。
在资本市场中,总有极少数公司只想低调赚钱,而不事张扬。比如,有这样一家企业,2025年实现31.72%的毛利率,16.58%的净利率,营收增长了16.83%,但扣非净利润却增长了108.74%!
这一组有点魔幻的财务数据,并非发生在AI算力这样的高成长赛道,而是正在“反内卷”的锂电池行业。这家企业在去年实现了157.1亿的营业收入、23.6亿的归母净利润。它就是锂电材料细分行业的隐形冠军——璞泰来。
璞泰来所处环节,赶碳号以前写过从事锂电池基膜生产的恩捷股份。但深入研究后我们才发现,锂电池行业的基膜和涂覆隔膜,就像半导体领域的硅片与芯片,纺织行业的白坯布与成衣,虽然同属一个行业的上下游,但技术门槛、利润水平完全不同。这或许就能解释,为何两家公司在2025年一个巨亏,一个爆赚。
上市以来一直顶着负极材料二线企业标签的璞泰来,早已悄然转型,是全球最大的独立涂覆隔膜加工商,2025年涂覆加工量达109.42亿㎡,占到全球新能源电池涂覆隔膜市场份额35.3%,已经连续7年位居世界第一,牢牢锚定宁德、比亚迪、LG等头部客户。
除了卖涂覆隔膜,璞泰来还卖设备,是涂覆隔膜设备的全球老大,在离线涂覆隔膜用涂布机细分领域的全球市占率超过80%,并与日本小林制作所共同控制全球90%以上高端市场。国内头部电池企业的离线涂覆产线,其子公司嘉拓设备占比超75%。
另外,在基膜设备领域,璞泰来也解决了锂电池隔膜行业的“卡脖子”问题——此前锂电隔膜基膜的核心生产设备(如双向同步拉伸机)长期被日本、德国企业垄断。公司通过自主研发实现了基膜设备100%自主集成设计,国产替代率目前已超80%,一举让基膜设备采购成本下降了30%-40%、基膜综合生产成本降低了20%-25%,并大幅缩短了扩产周期、摊薄了折旧与能耗。
非但如此,在固态电池干法电极设备领域,璞泰来也是国内唯一具备干法电极整线交付能力的企业,同时掌握多辊转移、分段辊压、双钢带辊压三大干法成膜工艺路线,解决了固态电池生产中无氧环境、极片成型等核心难题。
然而,璞泰来却是一家几乎被资本市场忽略的公司,最近几年甚至都没有一份超过20页的行业研报,以至于市场还认为这仍然是2017年上市时的那家负极材料企业。虽然公司的技术壁垒足够高,独特的一体化商业模式难以复制,赶碳号估计公司管理层仍然保持谨慎闷声发财就好,为什么要让除客户以外无关紧要的人了解呢?树大招风,万一有老乡来挖人、挖配方呢?
赶碳号之所以关注、研究这家企业,是因为真的好奇,在内卷严重的锂电池隔膜、设备和负极材料等领域,璞泰来是如何构建起一条既宽且深的护城河的。所以,本篇文章的所有研究均来自公开信息,并未同企业有任何联系,或接到企业的授意。
举个例子,作为新能源行业第一家发布2025年财报的企业,璞泰来虽然利润翻倍,竟然连一个像样的投资者交流会都没有组织,更没有什么业绩路演PPT,只是程式化地在交易所平台上搞了半小时的线上文字交流。要知道,这家公司的主要始创人之一梁丰,并非资本市场素人,而是曾经执掌过中信基金120亿盘子的公募大佬。也许,璞泰来就希望自己像空气、像水、像尘埃一样,无色无形,但又无所不在。

图片来自网络
01
业务悄然转型,这两年选择“将错就错”

来自璞泰来2025年年报
在大多数投资者和产业观察者的固有印象里,璞泰来仍然带着 “锂电负极材料企业” 的标签。这种认知,源于其上市初期的业务构成,也来自于负极材料这个环节本身作为锂电核心主材的高关注度。
但如果以璞泰来2025年的最新经营数据和业务结构为标尺,就会发现这种认知早已与事实脱节——如今的璞泰来早已悄然完成了从单一负极龙头到膜材料+负极+锂电设备龙头的战略转型。
公司现在“材料+工艺+设备”全都干,已经转型成了一家锂电平台型公司,主营业务涵盖膜材料及涂覆加工、负极材料等主材,PVDF(这块业务公司也是隐形冠军,后面会展开)及粘结剂、氧化铝及勃姆石等。
赶碳号认为,璞泰来似乎并不愿意让市场知道太多,所以公司从2024年开始,新能源电池材料与服务就作为一个大项来做会计处理。这是目前公司营收占比最高,也是毛利率最高的一个板块。
财报显示,新能源电池材料与服务实现主营业务收入117.93亿元(内部抵消前),毛利率高达31.66%。因此,可以说这个板块是璞泰来的基本盘,将直接决定璞泰来的业绩。
这个大项目中,主要包括了涂覆隔膜、负极材料、功能性材料(PVDF及其衍生品、陶瓷涂覆材料)、极片代加工CAAS。
虽然璞泰来在财报中并没有对各个材料的盈利能力做更细致的披露。但是,行业少数领先的电新研究机构还是对璞泰来的产品结构进行了拆解和估算。赶碳号汇总了璞泰来产品业务结构近三年来的变化,如下。表格中标注为精确的为公司已披露的公开数据,标注为估算的则为电新研究机构根据产品市场平均售价、出货量等估算出来的数据。没办法,公司最赚钱的涂覆业务不想让市场知道太细,从2024年起只能估算了。

从毛利上看,涂覆隔膜是公司最赚钱的业务,有35个亿,而作为起家业务的负极材料,毛利已经和这两年迅速发展起来的锂电设备业务持平,10-11个亿。从毛利率上看,三大业务板块中,涂覆隔膜高达45%(估算),锂电设备为22.39%,负极材料垫底,为18%(估算)。举个例子,2025年璞泰来最赚钱的子公司是经营涂覆隔膜的宁德卓高,净利润高达5亿元。
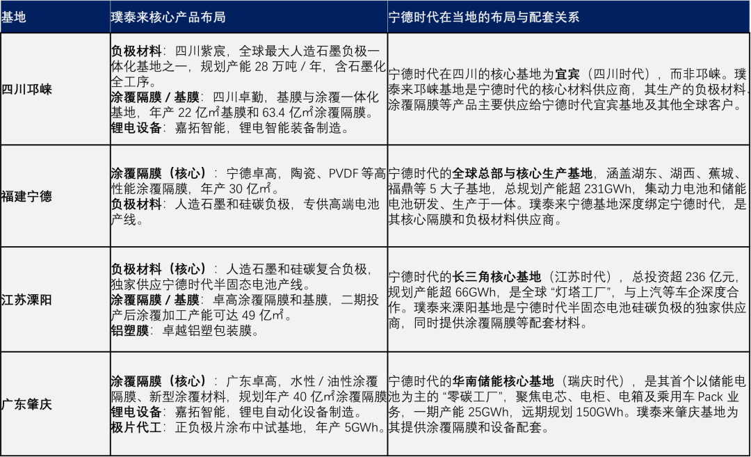
说到这里,有必要介绍一下璞泰来的国内四个核心基地。就像光伏行业胶膜厂会围绕主材企业就近建厂一样,公司生产基地的地理布局上高度锚定第一大客户——宁德时代。

02
一体化,才是璞泰来的秘密
2023-2025年,璞泰来的膜产品营收占比从31.39%提升至49.65%,成为公司第一大收入来源。
赶碳号在文章开头打过一个比喻,基膜与涂覆隔膜的关系,就像半导体硅片与半导体晶圆之间的关系。基膜是半成品“底子”,涂覆隔膜是在底子上加工后的成品,二者是“原料与成品”的关系,没有基膜就无法生产涂覆隔膜。
基膜本质是一张薄薄的、未经过任何加工的塑料薄膜,就像没装修的毛坯墙、没印花的白坯布,是隔膜的“骨架”。它的作用是分隔电池的正负极,防止短路,但自身有明显缺陷——不耐热、容易破损,直接装进动力电池里肯定会有安全隐患,因此不能直接使用,只能作为半成品。
而涂覆隔膜则是基膜的“深加工产品”,相当于给毛坯墙刷了防火防潮涂料、给白坯布做了防水处理,硅片通过光刻机和光刻胶变成了晶圆。生产时,会在基膜的表面涂上一层陶瓷、PVDF等保护层,经过这道工序后,隔膜会变得更耐热、更坚韧,能有效避免电池高温短路,延长电池寿命,这才是可以直接卖给电池厂、装进动力电池的成品。
实际上,基膜属于中高毛利产品,行业龙头恩捷的基膜毛利率大概在30%~40%。它技术门槛高、设备投入大,能赚钱,但它是半成品,公司大多自己用,很少单独对外卖。
基膜属于重资产行业,受原材料价格波动影响较大。早期璞泰来只做涂覆,基膜要从外面买,相当于 “借别人的毛坯墙来装修”,不仅要给别人付基膜的钱(被别人赚走基膜的利润),还得受基膜原材料价格波动的影响,成本高、相对被动。
现在璞泰来自己布局基膜生产,实现 “自产基膜+自做涂覆” 的一体化,相当于 “自己建毛坯墙、自己装修”一来,不用再给别人付基膜的钱,把基膜的利润自己赚了;二来,能自主控制基膜的原材料成本,减少外部材料波动的影响;三来,重点赚涂覆那道高附加值的钱,相当于 “一份基膜,赚两份利润”,这就是璞泰来膜产品业务快速发展、盈利能力提升的核心原因。
在2025年年末,璞泰来的基膜产能只有年产21亿㎡,全年销量达14.95亿㎡,同比增长160.5%,国内出货量排名跃升至行业第六位。但是,这种状况正在发生变化。随着四川卓勤基膜涂覆一体化产能的建设,建成后新增基膜年产能20亿㎡。
隔膜龙头恩捷股份2025年中报显示,其锂电池隔离膜的毛利率为13.66%,璞泰来为其3倍多。除了璞泰来的涂覆技术优势以外,还有就是无论是涂覆设备还是基膜设备,还是负极材料的石墨化炉设备,都是公司自研自产的。

璞泰来依托四川卓勤(隔膜)、四川紫宸(负极)两大基地,通过核心设备自研实现显著降本,形成 “材料+设备” 一体化壁垒。
四川卓勤基膜涂覆一体化项目,建设20亿㎡基膜+30亿㎡涂覆产能,仅投资25 亿元,设备投资较同行节省50%、净省25 亿元,年折旧节省2.5亿元,单位产能折旧下降50%,隔膜综合成本较同行低8%-12%;2025年基膜销量 14.95 亿㎡,同比大增 160.5%。
四川紫宸负极基地自研石墨化炉等关键设备,采购成本降低40%-50%,单条产线年折旧节省800万元,石墨化单吨成本较同行低30%,单位投资仅为同行 50%。
03
还有个印钞机业务——PVDF
PVDF也是璞泰来可以期待的亮点。
PVDF就是一种锂电池粘结剂。在2025年,经营PVDF及含氟聚合物的子公司——乳源氟树脂净利润高达4.83亿元。 特别要强调一下,乳源氟树脂在三大重要子公司中营收最小,但净利润率却最高,高达31.9%,是妥妥的印钞机。

来自2025年年报;主要子公司及对公司净利润影响达10%以上的参股公司情况
这款产品为何这么赚钱呢?说到底还是因为门槛高。
PVDF(聚偏氟乙烯)是一种高性能含氟高分子材料,核心应用于锂电级粘结剂领域,是锂电池电极成型的关键材料,直接影响着电池循环寿命与安全性,同时广泛应用于光伏、高端防腐等高端场景。该产品技术壁垒极高,行业准入门槛严苛,多数企业难以突破核心技术与产能瓶颈,形成天然竞争护城河。
PVDF行业门槛主要体现在三大核心维度,每一项均构成高准入壁垒。
其一,原料端政策管控壁垒。生产PVDF的关键单体R142b,受《蒙特利尔议定书》及国内产业政策管控,仅10余家企业拥有合法生产配额,配额稀缺导致原料供给受限,新进入者无法获得核心生产原料,丧失入场基础。
其二,生产工艺技术壁垒,锂电级PVDF对产品纯度要求极高,需达到99.5%以上,杂质含量控制在50ppm以内,溶液聚合工艺与后处理技术直接决定产品粘结性能。多数企业难以实现稳定量产合格产品,璞泰来相关工艺指标较行业平均水平提升20%。
其三,下游客户认证壁垒,锂电池厂商对PVDF产品的稳定性、一致性要求严苛,认证周期长达18-24个月,形成客户锁定效应,新进入者难以快速获取市场订单,前期投入难以回收。
从竞争格局来看,全球PVDF市场呈现“中国主导、海外补充”的格局——2025年中国PVDF产能达27.4万吨,占全球总产能的87%,主导全球供给;海外仅阿科玛、索尔维等4家企业拥有合计4.1万吨产能,虽技术领先,但生产成本较高,市场竞争力弱于国内企业。
PVDF国内市场集中度极高,行业前5家企业市场份额达78.8%,呈现寡头垄断格局,新进入者难以突破现有竞争格局。其中,锂电级PVDF市场集中度更高,璞泰来(子公司乳源氟树脂)一家独大,占有30%,其次是东岳集团、巨化股份合计占40%。
璞泰来在PVDF领域的核心优势突出,主要体现在四大方面
一是产能规模与市场份额优势,公司控股乳源氟树脂,2025年已形成2.5万吨PVDF产能,在建1万吨产能预计2026年投产,锂电级PVDF市占率超30%,位居国内第二;
二是盈利水平优势,乳源氟树脂2025年净利率达31.9%,显著高于行业20%-25%的平均水平,盈利韧性突出;
三是技术与成本优势,公司自研三元粘结剂技术打破海外垄断,结合“材料+设备”一体化模式,设备投资成本节省50%,综合成本较同行低8%-12%,具备显著成本竞争力;
四是产业链协同优势,PVDF产品可直接供给公司自有隔膜、负极业务,实现自产自用与对外供应双向布局,降低供应链风险,提升整体产业链盈利效率。
截至2025年末,璞泰来PVDF有效产能超过3万吨,2025年全年PVDF及含氟聚合物销量达4.13万吨,同比增长99.1%。
这块业务这么赚钱,公司自然是在加速产能扩建,预计2026年总产能将达到5万吨,市场占有率和规模化优势将进一步提升。2026年公司力争实现超过4.5万吨的PVDF出货量。
前面多次提到的设备板块,除了赋能隔膜、负极材料业务以外,本身已经成为公司新增长引擎。财报显示,璞泰来2025年自动化装备与服务业务实现主营业务收入45.69亿元(内部抵消前),同比增长21.2%。
2025年,受下游新能源电池制造商加大扩产力度应对市场增量需求的推动,公司新接订单金额(含税)54.27亿元,同比增加130.9%。在年报业绩发布会上,璞泰来表示“公司新增的设备订单主要是面向外部客户,公司是国内外主流头部电池客户的重要的设备供应商。内部客户的订单,主要是在隔膜类涂布机和其他的一些小规模的配套设备。”
璞泰来自动化装备业务平台——嘉拓智能于 2025 年 12 月正式在全国中小企业股份转让系统挂牌,在发布2025年财报的同时,璞泰来还公告,“拟向不特定合格投资者公开发行股票并在北京证券交易所上市。”
后记
璞泰来的团队,赶碳号比较欣赏。在公司多次股权激励中,董事长梁丰均没有参与。而某些A股上市公司,在股权激励中董事长、总经理竟然拿走大部分激励份额。这与梁丰绝对持股比例高有关,抑或与其格局有关。
梁丰先后就职于东莞新科磁电制品有限公司、中信集团深圳中大投资管理有限公司、中信基金管理有限公司、友邦华泰基金管理有限公司、上海毅扬投资管理有限公司。2012年11月至2015年11月,担任璞泰来有限执行董事;2015年11月至今,担任璞泰来董事长。2012 年创立至今,告别金融后梁丰14 年投身实业,坚定 “材料+装备一体化”战略,主导公司对外并购与产能布局。
公司总经理陈卫是锂电产业元老,20年专注技术,精准把握电池厂痛点,主导负极、隔膜、设备底层技术攻关。公司核心团队自创业至今零流失,战略执行高度一致,从无摇摆。
最后要说一句,没有完美的企业。璞泰来也有很多挑战。最大风险还是锂电行业周期下行、产能过剩引发价格战,叠加客户集中度高、海外政策管制,直接压制盈利与营收稳定性。另外,公司高毛利的PVDF业务受R142b原料配额刚性约束。还有就是持续大规模扩产也带来短期偿债压力、存货及应收账款偏高的财务隐患。所以,最近公司在筹划赴港上市了。
编审侦碳
欢迎转评赞!转载请联系后台授权。
原文标题:扒一扒锂电池材料行业的这个隐形冠军
-
12GW高性能锂电池项目获受理!2026-01-27
-
亿纬锂能二次递表港交所:锂电池出货量第一,不愿再做“宁王”平替2026-01-11
-
多股涨停,锂电池产业有什么信号2025-12-25
-
江西吉安两大锂电池项目迎新进展2025-12-25
-
PACK制造工艺系列:新能源电池包凝露测试流程2025-12-18
-
再加码100亿!宁德时代又一新能源电池项目落子2025-12-05
-
5.6GWh锂电池制造项目即将环评审批2025-12-04
-
破解行业瓶颈,旭化成携手EAS推动超高功率锂电池迈向新阶段2025-11-14
-
尚太科技超40亿扩产锂电池负极材料2025-11-14
-
明明三元锂电池,更容易起火,但更贵的车反而用三元锂电2025-11-03
-
楚能新能源襄阳70GWh锂电池项目正式开工!2025-10-31
-
10GWh磷酸铁锂电池产线正式投产!2025-10-17
-
重磅!两部门将锂电池及石墨材料等纳入出口管制2025-10-14
-
【行业短评】锂电池和人造石墨负极材料相关物项实施出口管制带来的一些潜在影响2025-10-13
-
固态锂电池领域又一重大突破,中国新能源又要起飞了?2025-10-09