亿纬锂能二次递表港交所:锂电池出货量第一,不愿再做“宁王”平替
亿纬锂能二次递表港交所:锂电池出货量第一,不愿再做“宁王”平替1月2日,港交所官网更新了亿纬锂能的上市申请书,这是该公司自2025年6月30日首次递表失效后的第二次申请。受此消息带动,亿纬锂能在1月5日A股今年首个交易日收报68.97元/股

1月2日,港交所官网更新了亿纬锂能的上市申请书,这是该公司自2025年6月30日首次递表失效后的第二次申请。
受此消息带动,亿纬锂能在1月5日A股今年首个交易日收报68.97元/股,单日上涨4.88%。此次重新递表不仅更新了财务数据等信息,募资用途也从“支持马来西亚生产基地第三期项目”调整为专注匈牙利30GWh大圆柱动力电池生产基地建设,显示出公司的战略重心出现微妙变化。
营收487亿的电池巨头,开始造血不足
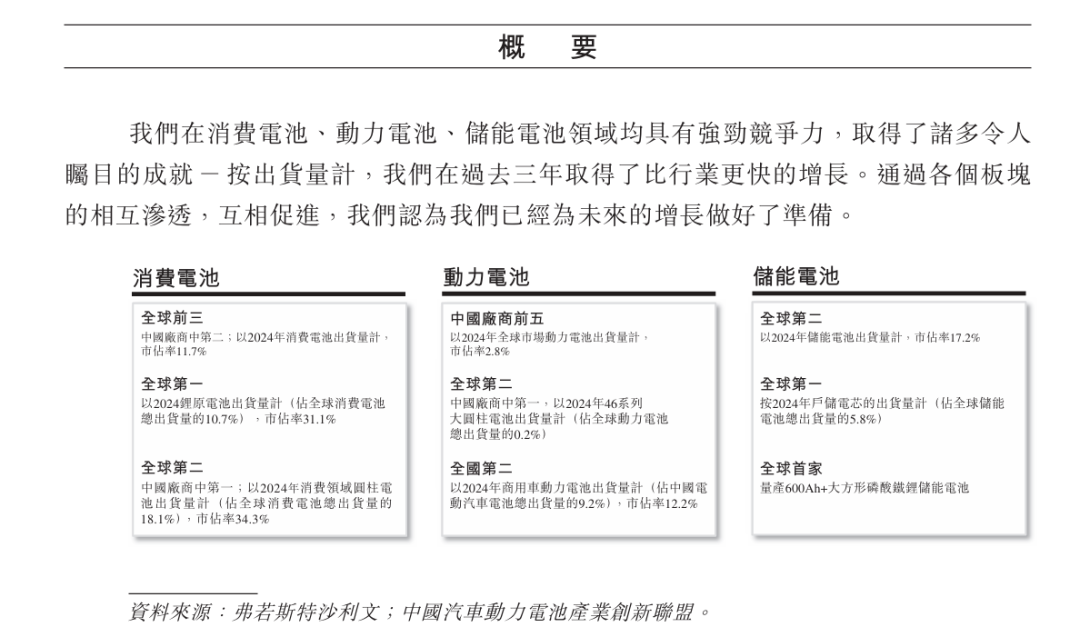
招股书显示,成立于2001年的亿纬锂能已构建起消费、动力、储能三大电池领域协同发展的格局,三大业务营收占比分别约为20%、40%、40%,且均处于全球领先梯队。
2024年,公司消费电池出货量达21亿只,其中锂原电池出货量全球第一,市占率31.1%;储能电池出货量全球第二,市占率17.2%,户储电芯出货量更位居全球首位;动力电池领域,其46系列大圆柱电池出货量全球第二,商用车动力电池出货量全国第二。

但是,财务数据也暴露了亿纬锂能的业绩疲软。

数据显示,亿纬锂能的业绩增长明显放缓。其中,2024年总营收同比下降0.35%,净利润同比下降6.61%,出现营收与利润双双下滑的局面。
如果这个数据还不够直观,那么看动力电池业务的数据则更明显。
2024年,亿纬锂能动力电池业务收入为191.67亿元,同比减少20.08%,该业务占总营收的比例也从2022年的50.3%逐年下降至39.4%。招股书显示,收入下滑是销量增速大幅放缓与平均售价下降共同作用的结果。
具体来看,2022年至2024年,动力电池的销量分别为17.1GWh、28.1GWh和30.3GWh,2023年和2024年的销量增速分别为64.33%和7.83%,增长势头明显减弱。
同期,动力电池的平均售价分别为11亿元/GWh、9亿元/GWh和6亿元/GWh,价格大幅下滑。公司指出,这主要是由于关键原材料价格下跌以及为维持市场份额而进行的“策略性价格调整”。
目前,亿纬锂能的动力电池客户覆盖国内外主流车企。在乘用车领域,客户包括宝马、梅赛德斯-奔驰、捷豹路虎等国际豪华品牌,以及小鹏汽车、零跑汽车等国内新兴造车企业。2025年,亿纬锂能荣获小鹏汽车“优秀供应商奖”,显示出其产品品质获得市场认可。
第二增长曲线突围艰难
在动力电池业务下滑的同时,被寄予厚望的储能电池业务虽保持增长,但也面临激烈竞争与盈利压力。
招股书显示,2022年至2024年,储能电池业务收入分别为94.32亿元、163.40亿元和190.27亿元,占总营收比例从26.0%提升至39.1%。2025年前三季度,该业务收入达170.69亿元,占比为37.9%,与动力电池业务仅相差5.7个百分点。
销量方面,储能电池实现快速增长,2022年至2024年分别为11.9GWh、26.3GWh和50.4GWh。2025年前三季度销量达到48.4GWh,已超越动力电池。
然而,储能领域的价格竞争比动力电池更为激烈。2022年至2024年,储能电池平均售价从8亿元/GWh降至4亿元/GWh。持续降价导致毛利率由2023年的17.0%下滑至2024年的14.7%。截至2025年前三季度,平均售价仍为4亿元/GWh,毛利率进一步降至11.2%。
亿纬锂能储能业务的客户群体不断扩展。2025年2月,其子公司与海博思创签署战略合作协议。此外,公司还与Powin、AESI等海外储能系统集成商签订供应协议,体现出其储能产品的全球竞争力。
巨头倾轧下的出海求生
面对国内市场的增长压力,亿纬锂能将目光转向海外。此次港股IPO募资明确聚焦匈牙利30GWh动力电池项目,以加速全球化产能布局。
与首次递表相比,本次募资用途出现明显调整。最新方案显示,募资净额将全部用于匈牙利生产基地的持续建设及营运资金补充,而首次递表中提及的马来西亚生产基地第三期建设相关规划已被删除。
据了解,亿纬锂能的匈牙利生产基地已取得土地使用权并开工建设,预计2027年投产,规划产能30GWh,主要生产46系列大圆柱动力电池。项目选址紧邻主要汽车客户工厂,业界普遍认为这一客户为宝马公司,旨在强化供应链协同。
亿纬锂能董事长刘金成博士已明确将“全球制造、全球交付、全球服务”作为企业第三增长曲线。从当前业务结构看,公司业务重心仍在国内,2025年前三季度中国内地收入占比为76.6%,海外收入占比23.4%,国际化进程尚有较大提升空间。
除了匈牙利基地,亿纬锂能在马来西亚的工厂已于2025年建成投产,是公司海外首个量产工厂。公司还在美国与康明斯、戴姆勒卡车合资建设21GWh项目,采用“技术授权+服务”的轻资产模式,以规避美国《通胀削减法案》的地缘政治限制。
A+H,破局之道
亿纬锂能此次赴港上市,意在打通境内外资本市场,为海外产能扩张提供资金支持。但公司面临规模扩张与盈利下滑的矛盾,这成为其港股上市需要向投资者解释的关键问题。
从资金状况看,亿纬锂能确实存在融资需求。2025年三季度末,公司货币资金为134亿元,远低于短期有息债务(60.88亿元)和应付账款(279亿元)的总额。若港股IPO受阻或融资环境恶化,公司可能面临流动性压力。
供应链本地化运营是首要难题,目前欧洲等海外工厂超半数原材料需从中国进口,不仅增加运输成本,还带来供应链风险。同时,海外建厂需外派大量员工,进一步加重成本负担。
市场竞争方面,亿纬锂能在海外面临双重压力一方面需应对宁德时代、比亚迪等国内对手的竞争,另一方面还要迎战LG新能源、三星SDI等日韩锂电巨头。这些企业海外布局更早,供应链体系更完善,品牌认可度也更高。
对于电池厂商来说,技术路线演进迅速,能否跟上固态电池、钠电池等新方向成为去往下一个增长点的关键一跃。据招股书披露,公司全固态电池尚处于中试阶段,2025年才启动百兆瓦时中试线。
亿纬锂能的市场机遇在于其多元化布局。公司是全球极少数在消费、动力、储能三大领域均位居前十的“平台型”电池企业,这种全场景布局有助于应对单一市场波动。
欧洲市场成为亿纬锂能全球破局的关键。匈牙利基地预计2027年投产后,将就近配套宝马、奔驰等德国车企,助力公司把握欧洲零碳关税窗口期。
对比已实现“A+H”上市的宁德时代与比亚迪等同行,亿纬锂能若能成功登陆港股,将为其全球化战略提供关键助力。上市所募资金将直接推动匈牙利生产基地建设,加速切入欧洲市场供应链。
未来,亿纬锂能的关键在于将融资优势转化为盈利能力的提升。公司多元化业务布局虽能抵御风险,但能否在海外竞争与技术迭代中建立核心优势,将决定其能否真正跻身全球一线电池巨头行列。
原文标题:亿纬锂能二次递表港交所锂电池出货量第一,不愿再做“宁王”平替
上一篇:锂电大变局 | 巨潮
-
卫蓝新能源,抢滩“资本盛宴”2026-01-11
-
追加、改造、投建一起上,新宙邦超20亿元海内外扩产2026-01-11
-
赢合科技中标31.25亿元设备采购2026-01-11
-
重庆固态电池企业完成超4亿元融资2026-01-04
-
总投资68亿元!能源巨头官宣重大储能项目2025-12-31
-
注册资本1亿元!锂矿龙头联手控股股东布局储能2025-12-31
-
LG新能源的算盘落空了2025-12-28
-
锂价突破10万元/吨,新能源车将面临一场成本风暴!2025-12-28
-
PACK制造工艺系列:新能源PACK工艺文件——过程质量控制计划(附源文件)2025-12-28
-
重磅!丰田205亿鲸吞LG新能源美国电池工厂2025-12-28
-
12亿巨资杀入锂业!知名房企海外“抢矿”布局新能源2025-12-25
-
55亿储能电池项目落户山东!2025-12-25
-
多股涨停,锂电池产业有什么信号2025-12-25
-
江西吉安两大锂电池项目迎新进展2025-12-25
-
楚能新能源“突围战”:极限制造卓越品质2025-12-18