双良节能的执念与作为
2025年12月28日关于双良节能的执念与作为的最新消息:赶碳号,重构电新产业价值硅料涨价终于传导到了硅片。12月25日,头部企业出现集体大幅提价,为12月以来最猛烈的一轮涨幅,核心驱动就来自成本支撑与行业减产挺价。时间已近2025年终岁
赶碳号,重构电新产业价值
硅料涨价终于传导到了硅片。12月25日,头部企业出现集体大幅提价,为12月以来最猛烈的一轮涨幅,核心驱动就来自成本支撑与行业减产挺价。
时间已近2025年终岁尾,这一轮光伏淘汰赛尚未迎来终局,但未来的方向已经渐渐清晰,决定光伏企业生死的外部环境,其实就这三件事供给侧、需求侧以及全球化。赶碳号惊奇地发现,双良节能身上所拥有的一些差异化特质,恰恰与外部环境的深刻变化不谋而合。
赶碳号认为,供给侧的主线是“反内卷”,去产能,降开工,控价格。这决定着产能出清的速度。反内卷已经进入深水区,大概率会用产品效率与能耗标准,来定义谁是先进产能,谁是落后产能。规模没有用,先进产能才有用。在这场行业“硬指标”的洗牌中,双良节能的优势恰不在于产能,而在于能效别忘了,这正是一家起家起步于“节能”的企业,从溴冷机到高效换热器,从空冷系统到液冷装备,其核心竞争力就是围着“把热和能用得更有效率”转,天然就契合行业由“量”向“效”切换的主线逻辑。
同样,需求侧的主题,则是对应用场景的重构。绿电直连的边界正在被不断拓宽,风光氢储多能态融合正在提速,零碳园区、数据中心、储能基地等新型载体,对长期处于电源装备侧的光伏制造企业提出更高要求。双良节能的先发优势,恰恰在于其不仅能提供包括电解槽在内的单体设备,更能整合“源-网-荷-储-管”系统工程能力,围绕客户场景打造高度匹配的整体解决方案。从液冷智算中心到氢能耦合绿氨项目,从园区能源规划到零碳认证落地,在这一轮光伏周期里,双良已经从一家传统的节能设备商走向应用场景的系统方案提供商。
在全球化方面,过去通过东南亚产能输美的方式已告终结,中东非、亚太等新兴市场正爆发出惊人的机遇。这些区域正在从传统的能源大国、制造腹地,逐步转型为新能源应用新高地,对氢能、电力耦合、能效系统集成等工程型能力提出更高要求。与此同时,企业出海方式也正在发生深刻变化从过去单一商品出海为主的高关税壁垒、低附加值模式,转向系统解决方案+标准能力一体化出海的高壁垒路径。以双良为例,其在阿曼、哈萨克斯坦等地的能源项目,不再只是出口几台设备,而是把设计—制造—集成—交付—本地运行全过程能力打包输出,构建起区别于传统装备商的独特竞争力。
面对光伏行业的“内卷”困局和市场“寒冬”,双良节能通过“零碳装备+绿氢”双轮驱动实现逆势盈利,成功破局行业周期。
传统主产业链企业眼里的冬天,恰恰是双良节能苦苦等来的一个春天。外部环境的深刻变化加上企业差异化竞争“内功”修为的不断提升,正赋予这家企业更广阔的发展图景。
近日,公司交出了一份备受市场关注的三季报第三季度单季实现归母净利润5317.79万元,同比大幅增长164.75%,成功扭亏为盈。这一业绩与上半年相比显著改善。

双良节能提供液冷解决方案的天云智算中心项目
01
下一座城绿电制氢
双良节能在2021年从多晶硅还原炉设备领域跨入硅片行业,很快就成为硅片领域排名第三的企业。发展迅猛,令光伏行业震惊。
但是这对双良人来说,并不意外。双良人都知道,公司内部有一项要求“每进入一个行业,都要达到行业前三强”。这个发展标准不过分追求“大而全”,而是致力于“小而精”,在细分领域做到“人无我有、人有我优”。
事实上,在不少领域,双良节能都已经做到全行业第一,比如我们熟悉的多晶硅还原炉、传统的溴冷机等。
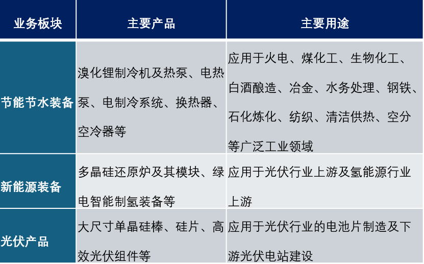
双良节能成立于1982年,创业之初即以溴化锂吸收式制冷机切入节能装备领域,瞄准工业与公建领域的“省电”痛点。在此后的40多年里,公司始终围绕“能源”这一主线深耕实业,从传统的节能节水装备逐步延伸至清洁能源(光伏、氢能) 等新兴领域。
值得强调的是,双良每一次业务拓展都基于原有技术积累,从未偏离制造主业的根基。这种不盲目跨界、坚守主航道的定力,形成了双良独特的“专精特新”发展路径。目前公司旗下已有2家子公司入选国家级专精特新“小巨人”企业,多家入选省级专精特新中小企业行列。
现在,双良摩拳擦掌,力争进入行业前三的领域正是绿电制氢。这也是双良新能源装备业务板块最重要的发展方向。
公开资料显示双良自主研发的5000Nm³/h碱性水电解槽,是当前世界单台产氢最大、电流密度最高、在同等电流密度下能耗最低的碱性水电解制氢装置,产品集低能耗、高效率、高品质、更适应绿电等优势于一体,树立了行业新标杆。

现在,双良节能在绿电制氢领域迎来收获。
今年上半年,公司中标龙源阿拉善项目、闳扬福海项目、河北张家口宣钢项目、武汉格罗夫项目等,为国家电投搭建碱性电解水制氢测试平台。公司与闳扬新能源签订的4.5亿元绿电制氢系统销售合同,涉及5000标方、3000标方、2000标方等多种规格的碱性水电解槽配置。在河北张家口宣钢烟筒山96MWp(一期60MWp)分布式光伏项目,双良供货的200Nm³/h集装式离网制氢系统已成功出氢。
在海外市场,公司正逐步打通欧洲、中东、南亚、东南亚等地区的销售渠道,且于上半年成功中标印度ACME阿曼年产10万吨绿氨项目。
下一步,双良节能会继续发挥在绿电制氢领域的优势,把业务做大做强。
今年10月23日,双良节能发布公告,拟定增募资不超过 12.92 亿元(含本数),其中就包括“年产700套绿电智能制氢装备建设项目”、“智能制氢装备及材料研发中心项目”。
来自双良节能公告
绿电制氢项目有较好的经济效益和市场前景。
一方面,电费成本与设备折旧成本为目前电解制氢的主要成本,分别占总成本比重约70%和20%。随着光伏度电成本的持续下降,绿电制氢经济性亦将大幅提升。
另一方面,电解槽装置正朝着大型化、更高制氢效率方向发展。双良节能的大标方、低能耗、高电流密度有助于降低单位产氢量的设备投资和运营成本。
除制氢产品外,绿氢可通过碳捕集从工业废气或空气中捕集高纯度二氧化碳制备绿色甲醇,或可通过空气分离装置从空气中获取高纯度氮气制备绿色氨,为项目创造额外收入。
02
零碳园区双良的底气与底色

双良零碳园区
2025年以来,国家政策明确支持零碳园区及重点行业节能降碳改造,以及鼓励氢能发展,公司未来一两年将有更多零碳园区改造、绿电制氢项目订单推进。
现在建设零碳园区的项目不少,双良节能的优势非常突出它有四十余年的节能环保技术积累,协同清洁能源产业布局,已形成二十余条碳中和工艺路线。
双良以自身机械产业园区为试点,打造可复制的零碳示范样本——通过分布式光伏、电化学储能、高效机房、照明智慧改造、光伏路灯、运输车辆电气化、余热利用、能碳管理平台和设备+工艺+管理节能等综合措施,建设零碳数字园区。
单就试点的机械产业园区,采用这套方案后预计每年可减排二氧化碳8147tCO2e。
该零碳园区整体解决方案涵盖零碳规划、园区碳盘查、节能降碳与零碳技术改造、绿电/绿证管理及碳市场交易等服务,帮助客户梳理碳足迹,量身定制减碳路径。
该方案在能源供给侧,通过分布式光伏—绿电制氢、中深层地热利用、电能替代、智慧锅炉等技术,从源头为园区提供清洁能源,提升绿电占比,配合碳捕集(CCUS)技术,实现园区层面零碳排放;
在能源输配侧,优化蒸汽管网与冷热管网,提高能源输配效率,减少热能损耗;在负荷侧,依托高效制冷与公共建筑节能技术,进行能源梯级利用,减少电耗,提高能效比;通过蓄冷、蓄热技术与液冷储能技术,冷热电多能存储,进一步提高园区绿电消纳能力;利用能碳管理平台,集成云边协同与AI算法,赋能应用场景,实现园区智慧管理。

来自双良节能财报;双良节能业务构成
在这个解决方案中,很多设备都是双良自供的,甚至可以说有些设备只有双良可以提供。
比如在产能侧使用的换热设备,它可以高效捕获和利用清洁热能(尤其是工业余热、地热、光热)并将其接入供热管网的核心关键部件,通过积极利用生物质能、核能、光热、地热、工业余热等热能资源,实现供热系统清洁低碳化。
又比如说热泵,它的核心功能是将低温热源的热能“泵送”到高温处,实现热量的逆向流动和品位提升,高温热泵可稳定地输出比其他常规热泵温度更高的有用热能。
因此,双良节能也计划建设世界级零碳智能装备建设平台。在节能降碳装备生产方面,这将主要包括高效空冷、液冷智能装备生产线、中高温热泵及高效换热器装备项目。
大量设备自研自产,是双良零碳园区的一大优势,而这与公司多年来在多个细分领域取得领先不无关系。
例如,旗下新能源装备子公司专注于多晶硅还原炉等光伏装备制造,该产品凭借技术优势拿下国内65%市场份额,连续多年稳居行业第一。再如,双良多年来深耕工业冷却领域,旗下冷却系统子公司聚焦空冷技术迭代,不贪图全产业链规模而专注技术优化,成功入选第七批国家级专精特新“小巨人”。这种对细分赛道的深度聚焦,培育出一批“ 冠军”级别的产品矩阵,成为公司面对行业周期波动时稳健发展的底气。
总的来看,双良节能的创新基因源自于对实业的执着、对技术的渴求和对细分领域的极致追求。这使得公司在光伏行业同质化竞争加剧时,能够静心投入技术研发,以提高产品质量和效率来摆脱“价格内卷”,并探索将光伏与氢能、储能融合,创造新的价值生态。正是凭借这样的长期主义与系统思维,双良为后续多元业务的拓展和战略突围奠定了坚实基础。零碳园区,只是公司强大的产品力、系统方案解决能力的一个集成与缩影。
03
AIDC爆发之际,如何从空冷王者到液冷新秀?
算力革命席卷全球,尤其在生成式AI和大模型训练兴起后,数据中心的能源消耗飙升成为迫在眉睫的问题。
据统计,传统数据中心普遍采用风冷散热,其PUE(电能利用效率)往往高达1.5~1.8,这意味着近一半的电力耗费在制冷环节。当“东数西算”工程全面启动、大规模智算中心在西部落地时,如何破解算力带来的能耗与散热挑战,就上升为关乎国家战略的关键议题。
双良节能凭借在工业冷却领域数十年的深厚积淀,敏锐地捕捉到了这一新兴市场需求。这与公司的起家产业不无关系。双良节能曾在行业首创的全钢结构间接空冷塔,作为电力行业高科技工程,荣获中国工业大奖项目奖,奠定行业领先地位。双良火电在空冷和煤化工空冷市场,长期市场占有率稳居领先地位,在手订单充足。
半年报显示今年上半年,公司空冷业务规模持续扩大,订单同比增速接近140%。
面对新兴的市场需求,双良节能积极切入液冷新赛道,推出集中式均衡智冷解决方案,以空冷冷水一体式液冷机组,在液冷领域实现了突破。
在银川天云智算中心,双良为其量身定制了3台1320KW热管理模块,成为项目稳定运行的冷却保障。机组内部采用空冷冷水一体式结构和均衡智控TMS两项关键技术,均衡智控TMS技术融合传热机理、动态管理、主动预测、模型自优化等先进控制方法,控制一体机均衡出力,使数据中心温度保持在期望的适宜温度范围内,并根据不同时段的散热需求,主动调控冷却工质流量和温度。
机组采用整体撬装结构,相比于单纯的压缩机制冷,不仅能够降低PUE值,更实现了零水耗,节能效益显著。项目建成后,天云智算中心将成为国内首个集绿电、光能、风能、电厂余热多能互补的近“零碳”数据中心,为“东数西算”战略的低碳落地提供标杆。
双良的液冷技术方案并非仅限于数据中心场景。其集中式液冷+自然冷源的设计理念,同样适用于新型储能电站、液化空气储能(LAES)、天然气压缩储能站以及电解制氢等多种应用。
在全球规模最大的液态空气储能示范项目——青海格尔木光伏产业园中,双良提供的定制化冷却系统在-33.6℃至36.1℃的极端温差、0~100%负荷波动范围下,仍能保持高效稳定运行,充分验证了其在极端环境下的可靠性。
这一系列实践表明,双良正将传统优势冷却技术成功嫁接到数字经济与新能源融合的新领域一方面帮助解决高算力时代的数据中心能效痛点,另一方面也为储能、电解等新能源消纳场景提供了高效散热支持。液冷技术的突破,不仅为双良打开了数据中心节能降碳的巨大市场空间,也进一步巩固了公司在节能节水装备板块的技术领先地位。
后 记

1982 年,双良以溴化锂制冷装备创业起家,到今天已有四十余年。双良始终围绕“能源”的核心主线拓展。每一次业务拓展都基于原有技术积累,从未脱离制造主业的根基。双良节能一直以技术,以“专精”打造企业的护城河。
对于双良来说,在高端装备制造领域四十余年,有艰辛与波澜,但是企业一直都在扎实、稳健地前行。2021年切入的光伏硅片业务让双良节能的业务呈现了跨越式的发展,也取得了高端装备行业难以累积的财富,但是光伏行业的过山车行情,也令双良不适应。在这一轮史无前例的光伏周期里,双良也面临巨大挑战。
可喜的是,今年三季报显示,双良节能的业绩已然触底营收下行,利润上行——这揭示出公司经营状况的微妙变化。第三季度,公司营收16.88亿元,环比下滑趋势逐步收窄;归母净利润5317.79万元,成功扭亏为盈。值得注意的是,公司毛利率大幅提升至20.43%,同比增加9.13个百分点,环比更是上升21.74个百分点。
除盈利指标外,更积极的信号则来自公司的现金流表现。三季报显示,双良节能经营活动产生的现金流量净额大幅提升至17.49亿元,同比增长262.63%,每股经营性现金流达到0.93元,同比增幅高达262.37%。这一数据表明公司在回笼资金方面取得了明显进展,经营质量得到改善。现金流是企业的生命线,这对于目前负债率高企的双良节能而言尤为重要。
这一系列数据背后,反映了两个积极信号一是公司主营业务盈利能力实质改善,二是成本控制措施初见成效。
12月25日晚,双良节能发布控股股东及其一致行动人解质押及部分股份质押的公告。公告显示,相关股份质押主要用于银行联合授信及业务担保,质押用途明确,无重大资产重组或业绩补偿等潜在风险,说明控股股东资信状况良好、履约能力强,整体质押风险可控。这为双良节能在资本市场维持融资能力、支撑业务扩张提供了稳定基础。
双良节能最近以来前瞻性的战略升级,恰逢其时地踩准了国家政策节奏。2025年10月14日,国家发改委发布《节能降碳中央预算内投资专项管理办法》,通过中央预算内投资资金补贴重点行业节能降碳改造、绿色甲醇、低碳零碳负碳示范项目等。这一政策有望直接拉动节能降碳及绿氢设备需求,为双良节能的新业务方向提供政策保障。
同时,国内光伏行业的“反内卷”行动也在稳步推进。2025年9月16日,国家标准委发布《硅多晶和锗单位产品能源消耗限额》(征求意见稿),收紧硅料、拉棒、切片环节的能耗标准,有望驱动落后产能加速出清。这些政策变化也为双良节能的战略转型营造了有利的外部环境。
从硅片扩张到零碳装备,从规模追逐到技术深耕,这家光伏“黑马”正在行业寒冬中寻找新的生存法则。
编审侦碳
欢迎转评赞,转载请联系后台授权
原文标题:双良节能的执念与作为
上一篇:周期“突破”,碳酸锂价格超11万
-
储能内卷其实已开始,未来惨烈程度或将远超光伏?2025-12-28
-
硅料收储后,2026年,光伏行业还有什么故事可讲2025-12-28
-
南网能源宣布2026年停投光伏项目,综合能源服务商集体“瘦身”转向2025-12-25
-
100MW/400MWh!“民营光伏电站第一股”储能项目开工2025-12-17
-
现在的储能,像极了2019年的光伏2025-12-15
-
光伏组件价格,涨得起来吗2025-12-05
-
15万吨!光伏龙头再扩产磷酸铁锂材料2025-11-14
-
储能出海,挽救了一名光伏老兵2025-10-30
-
参会指南|全数会2025光伏储能工业应用大会暨展览会2025-07-31
-
估值达40亿!光伏巨头增资加码储能2025-06-18
-
楚能亮相上海国际光伏能源展!全场景储能产品前瞻布局引行业瞩目!2025-06-15
-
能源转型四大金刚:光伏领跑、储能破局、氢能蓄势2025-05-30
-
光伏转型虚拟电厂别踩这 3 个坑!让你从「发电卖电」转向「能源聚合商」!2025-05-19
-
午间谷电成 “收益绞肉机”!已建光伏项目面临 “保业主” 还是 “保收益”2025-05-16
-
光伏+储能在电力辅助服务市场有哪些机会?2025-05-08