百亿上市公司斩获宁德时代大订单!
来源:新能源网
时间:2026-03-16 21:05:59
热度:1
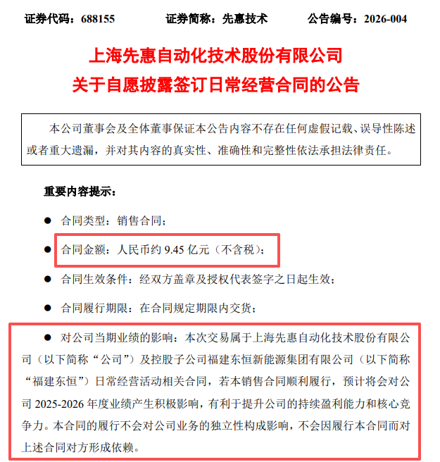
百亿上市公司斩获宁德时代大订单!3月7日,先惠技术(688155.SZ)自愿披露签订日常经营合同称,自2025 年11月19日起至本公告披露日,公司及福建东恒累计收到宁德时代及其控股子公司各类合同及定点通知单,金额合计约为人民币9.45亿元
3月7日,先惠技术(688155.SZ)自愿披露签订日常经营合同称,自2025 年11月19日起至本公告披露日,公司及福建东恒累计收到宁德时代及其控股子公司各类合同及定点通知单,金额合计约为人民币9.45亿元(不含税)。

图片来源先惠技术公告
二级市场上,先惠技术3月11日的收盘价为85.80元/股,当前总市值为108.5亿元。
据先惠技术消息,其与宁德时代及其控股子公司最近三个会计年度的交易往来均占其当年营业收入比重的80%以上,其中2022年占比高达88.46%。

图片来源先惠技术公告
资料显示,先惠技术主营业务为各类智能制造装备的研发、生产和销售,为客户提供智能自动化成套设备及解决方案。2022年7月,通过收购福建东恒51%的股权后,切入锂电池模组结构件业务,目前形成了“智能制造装备+新能源电池零部件”双轮驱动的产品布局。
业绩方面,2025年先惠技术实现营业总收入29.94亿元,同比增加21.52%;实现归属于母公司所有者的净利润3.52亿元,同比增加57.75%;实现归属于母公司所有者的扣除非经常性损益的净利润3.4亿元,同比增加64.04%。
-
从煤炭到万亿级市场新材料——甲醇/煤制碳纳米管和低碳氢气的技术突破2026-03-16
-
总投资67.5亿元!储能黑马电池项目开工2026-03-16
-
总投资5.6亿元!武汉天源又又要建储能电站2026-03-16
-
优选新技术固态电池,最新热门公司2026-01-27
-
资本 | 谁说LG新能源的算盘落空了?2026-01-27
-
当消费电子不再高增长,微电新能源的IPO还能走多远?2026-01-27
-
全球短出行电动化加速,星恒推出全新电摩锂电技术与产品!2026-01-27
-
12GW高性能锂电池项目获受理!2026-01-27
-
海科新源再获比亚迪战略订单,携手共筑新能源供应链新标杆2026-01-27
-
卫蓝新能源,抢滩“资本盛宴”2026-01-11
-
追加、改造、投建一起上,新宙邦超20亿元海内外扩产2026-01-11
-
亿纬锂能二次递表港交所:锂电池出货量第一,不愿再做“宁王”平替2026-01-11
-
赢合科技中标31.25亿元设备采购2026-01-11
-
重庆固态电池企业完成超4亿元融资2026-01-04
-
总投资68亿元!能源巨头官宣重大储能项目2025-12-31