23亿诉讼压顶,欣旺达陷入“淘汰赛”困局
23亿诉讼压顶,欣旺达陷入“淘汰赛”困局从“规模扩张”向“质量竞争”转型的必然趋势封面夸克造点编辑后厂村来源后厂村当吉利旗下威睿电动以23.14亿元的索赔金额将欣旺达动力告上法庭时,这家市值曾

从“规模扩张”向“质量竞争”转型的必然趋势
封面夸克造点
编辑后厂村
来源后厂村
当吉利旗下威睿电动以23.14亿元的索赔金额将欣旺达动力告上法庭时,这家市值曾突破700亿元的电池巨头,正站在新能源行业洗牌的关键十字路口。这场源于2021-2023年合作期间的电芯质量纠纷,不仅让欣旺达单日股价暴跌15.97%、两个月市值蒸发超200亿元,更撕开了二线动力电池厂商在“宁王”与比亚迪双重挤压下的生存困境——低价换市场的路径是否已走到尽头?
01
一场关乎生死的财务与信任危机
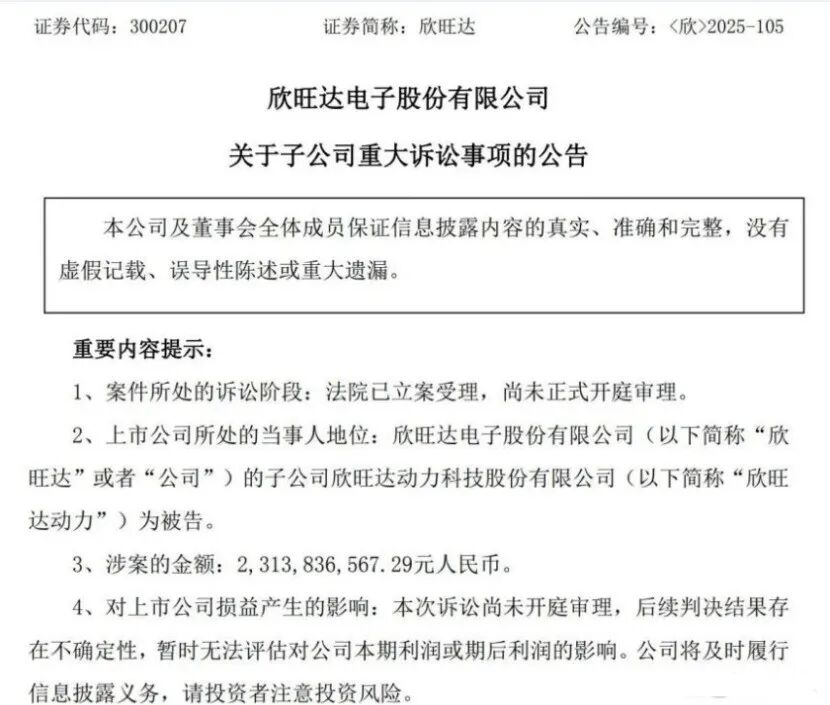
2025年12月,欣旺达发布的《关于子公司重大诉讼事项的公告》(公告编号<欣>2025-105)显示,子公司欣旺达动力已被威睿电动起诉,涉案金额达23.14亿元,法院已立案但尚未开庭。

从财务维度看,这一数字足以对欣旺达形成“致命一击”2025年前三季度,欣旺达归母净利润仅14.05亿元,若最终被判全额赔付,相当于吞噬其15个月的净利润,甚至可能导致全年业绩由盈转亏。
资本市场的反应更为直接。《后厂村》发现,诉讼消息曝光后首个交易日,欣旺达股价低开低走,盘中最大跌幅15.97%,最终收跌11.39%至26.36元/股,虽然和最低点相比股价有所回升,但可以看到跌幅依旧不小。
12月30日,欣旺达股价依旧跳空低开,但略有回升,收报27.19元/股。两日之间,市值蒸发47亿元,12月31日,收报26.15元/股,总市值缩水至483亿元。

对比2025年10月30日700亿元的市值高点,短短两个月内200亿元市值蒸发,反映出投资者对其经营稳定性的担忧——毕竟,这场诉讼的影响远不止财务层面。
在客户信任端,欣旺达正面临合作关系的“多米诺骨牌效应”。
作为理想、小鹏、小米、大众、东风、特斯拉等车企的电池供应商,欣旺达的核心竞争力建立在“低价策略”之上。以理想汽车为例,其L7、L8车型的走量版本中,欣旺达电池占据重要份额,但为维持合作,子弹财经报道,欣旺达动力电池单价从2023年的0.74元/Wh降至2024年下半年的0.53元/Wh,降幅达28%。如今质量纠纷爆发,主打“家庭安全”的理想汽车已陷入两难2025年款I6车型曾因用户反馈将电池标配调整为宁德时代,后因供应不足重启欣旺达电池并提供延长质保,而此次诉讼可能让消费者对欣旺达电池的信任度降至冰点。
同样承压的还有小米汽车。小米SU7标准版搭载欣旺达电池,雷军曾在发布会上强调供应链的“稳健可靠”,但核心零部件供应商的负面新闻,可能对处于交付爬坡期的小米汽车造成口碑冲击。一位新能源行业分析师指出“当消费者开始将电池品牌与安全挂钩时,二线厂商的信任壁垒本就薄弱,一次质量诉讼足以摧毁多年积累的合作基础。”
02
高增长下的现金流与负债隐忧
若抛开诉讼影响,欣旺达2025年三季度财报曾呈现“亮眼一面”。

前三季度,欣旺达实现营业收入约435.34亿元,净利润达到14.05亿元,单季度营收165.5亿元,同比增长15.24%,归母净利润5.5亿元,同比增幅41.51%,净利润率从去年同期的2.35%升至3.32%;毛利率更是同比提升3.47个百分点,达到18.54%,创下近年新高。但深入拆解财务数据可见,这份成绩单背后暗藏两大风险。
其一,现金流与营收增长严重脱节。2025年三季度,欣旺达经营活动现金流量净额13.86亿元,同比下滑53.8%;前三季度累计现金流24.22亿元,同比下降7.46%。现金流承压源于两方面一是业务扩张导致原材料采购支出增加,二是员工薪酬支出同比增长,而存货与应收账款的增加进一步占用营运资金,形成“赚利润不赚现金”的局面。

其二,高负债支撑的扩张模式难以为继。截至2025年9月末,欣旺达资产负债率达67.62%,负债总额679.1亿元,其中短期借款增长58.75%,长期借款增长40.62%。为维持扩张,公司前三季度筹资活动现金流净额55.93亿元,更关键的是,欣旺达的核心业务盈利能力仍存短板。尽管整体毛利率提升至18.54%,但动力电池业务毛利率仅9.77%,远低于宁德时代22.41%的水平;储能业务毛利率虽从5%-6%提升至接近10%,但仍处于行业低位。
为抢占市场,欣旺达近年在动力电池领域投资超600亿元,仅2021年、2022年就落地珠海30GWh、四川什邡20GWh、宜昌30GWh等多个项目,若诉讼导致订单流失,这些产能将成为沉重负担。
03
二线厂商的低价策略失灵与生存空间压缩
欣旺达的困境,本质上是二线动力电池厂商集体生存现状的缩影。2025年前11个月,中国动力电池装车量CR3(宁德时代、比亚迪、中创新航)超过70%,欣旺达以321.8Gwh排名第六,处于“第二梯队”头部位置,但与头部企业的差距持续拉大。

为突破市场壁垒,欣旺达选择“低价换订单”的策略。以与理想汽车的合作为例,其电池价格降幅远超行业平均水平,而这种策略的前提是“牺牲毛利率”。极光新闻报道,2025年上半年,欣旺达电动汽车类电池贡献了76.04亿元的营收,但毛利率仅有9.77%,相比2024年同期下降了1.89%。对比来看,宁德时代动力电池系统业务的毛利率为22.41%。这种“以价换量”的模式在行业增长期尚可维持,但当市场进入存量竞争阶段,头部企业开始向下挤压时,二线厂商的生存空间便被急剧压缩。
宁德时代的“下沉动作”已显现威慑力。侃见财经报道,宁德时代为吉利星愿(售价不足10万元)提供的电芯,叠加返利后价格低至0.3元/Wh,这一价格远低于欣旺达0.53元/Wh的报价。当头部企业开始争夺低价市场,欣旺达的价格优势不复存在,而质量纠纷又削弱了其客户信任度,形成“双重挤压”。 从行业趋势看,动力电池市场正从“增量竞争”转向“存量淘汰”。
一方面,新能源汽车渗透率增速放缓,2025年1-11月世界新能源乘用车达到1984万台,同比增30%;11月世界新能源乘用车达到227万台,同比增19%,环比增5%。另一方面,车企对电池供应商的筛选标准愈发严格,除价格外,品牌力、技术稳定性、产能保障能力成为关键指标,而欣旺达在这些维度均不占优。
04
欣旺达的上市“大考”
此外,欣旺达正推进港股上市计划,已回复证监会和港交所问询,等待批文,计划发行比例不超过10%。若上市成功,将为其带来新增融资,缓解资金压力。但需注意的是,港股市场对新能源企业的估值较为谨慎,若诉讼未解决,可能影响其融资规模与发行价格。
对于欣旺达而言,当前最紧迫的任务是妥善处理与吉利的诉讼。若能通过协商达成和解,减少赔付金额并修复客户关系,将为其争取喘息空间;若进入诉讼程序且被判败诉,不仅面临巨额赔付,还可能失去更多客户订单,陷入“恶性循环”。
05
总结
这场23亿元的诉讼,不仅是欣旺达的“大考”,更是二线动力电池厂商生存状态的“镜像”。在新能源行业加速洗牌的背景下,仅靠低价策略难以立足,技术创新、品牌信任与稳健的财务结构,才是穿越行业周期的核心竞争力。
对于欣旺达而言,破局的关键在于能否在诉讼危机中稳住客户基本盘,同时通过技术突围重建竞争优势——这不仅关乎一家企业的生死,更折射出中国动力电池产业从“规模扩张”向“质量竞争”转型的必然趋势。
原文标题:23亿诉讼压顶,欣旺达陷入“淘汰赛”困局
-
欣旺达,吓了市场一大跳2026-01-11
-
追加、改造、投建一起上,新宙邦超20亿元海内外扩产2026-01-11
-
赢合科技中标31.25亿元设备采购2026-01-11
-
欣旺达亮相阳光电源2026全球合作伙伴大会2026-01-11
-
23亿索赔案,欣旺达与吉利的对决将如何改写电池行业规则?2026-01-04
-
23亿天价索赔背后:极氪与欣旺达谁该为缺陷买单?2026-01-04
-
重庆固态电池企业完成超4亿元融资2026-01-04
-
总投资68亿元!能源巨头官宣重大储能项目2025-12-31
-
注册资本1亿元!锂矿龙头联手控股股东布局储能2025-12-31
-
欣旺达20亿落子江西,涉及移动储能车整车生产线2025-12-25
-
再投6.9亿元!160亿清洁能源龙头拟加码储能2025-12-17
-
96亿元!三星SDI斩获储能电池大单2025-12-15
-
总投资40亿元!奇瑞集团旗下年产20GWh动力电池项目启动2025-12-15
-
总投资6亿元!又一上市企业投建储能项目2025-12-15
-
注资28亿元!中创新航联手国资落子中原2025-12-08